
网站备案信息真实性核验、审核工作流程图
中国日报网消息:2月23日凌晨消息,工信部向各地通信管理局等单位印发通知,进一步落实网站备案信息真实性核验工作。通知中涉及的备案核验试行方案明确规定,个人是网站的合格主办者;与此同时,网站备案将需要负责人提交彩色正面免冠照。
去年12月15日,工信部发出《关于进一步深入整治手机淫秽色情专项行动工作方案》的通知,要求进行网站备案时对“主办者身份信息当面核验、留存有效证件复印件,要对网站主体信息、联系方式和接入信息等进行审查”。
为贯彻这一要求,工信部制定了《进一步落实网站备案信息真实性核验工作方案(试行)》,并于2月8日向各地通信管理局、CNNIC、互联网协会和三大运营商印发。
在这一试行方案中对网站主办者进行了明确的说明:“网站主办者是指互联网信息服务提供者,包括单位和个人两类”,工信部也通过这一规定再度明确个人可以创办网站,而个人网站的主办者也将被视为网站负责人。
根据新的备案流程,接入服务单位需要在备案现场采集并留存网站负责人彩色正面免冠照(电子照片规格:800×600像素)。并由“备案中心统一制作、提供带有标识的幕布作为拍照背景,照片应显示拍照时间和背景标识”。
对于所提交的备案信息,各地通信管理局将在20个工作日内进行审核,合格的将下发备案号、接入单位实施网站接入。同时,接入单位应保证网站主办者的信息不泄露,承担对网站主办者提交材料的信息安全保密管理责任。
工信部要求各接入服务单位应在2010年2月底前设立现场核验网站备案信息部门,3月底前正式实施网站备案信息当面核验,基础电信企业4月起将对上述情况进行检查。2010年9月底前,要完成全部网站的备案信息真实性核验。
以下是工信部所印发的通知全文:
印发《工业和信息化部关于进一步落实网站备案信息真实性核验工作方案(试行)》的通知
工信部电管函[2010]64号
各省、自治区、直辖市通信管理局,国家计算机网络应急技术处理协调中心、中国互联网络信息中心、中国互联网协会、中国电信集团公司、中国移动集团公司、中国联合网络通信集团有限公司,相关接入服务单位:
为贯彻落实《工业和信息化部关于进一步深入整治手机淫秽色情专项行动工作方案》(工信部电管〔2009〕672号文件)的要求,深入开展依法打击手机淫秽色情专项行动,净化互联网络环境,加强对网站备案信息的核查,进一步提高网站备案信息准确率,充分发挥网站备案管理的网站主办者溯源和接入地溯源作用,工业和信息化部在广泛征求各方意见的基础上,制定了《工业和信息化部关于进一步落实网站备案信息真实性核验工作方案(试行)》,现印发给你们,请结合实际工作认真贯彻执行。
二〇一〇年二月八日
工业和信息化部关于进一步落实网站备案信息真实性核验工作方案(试行)
为切实保证网站备案信息的真实性,落实《工业和信息化部关于进一步深入整治手机淫秽色情专项行动工作方案》中的要求:“基础电信企业和各接入服务商在向通信管理局提交网站申请备案之前,要对主办者身份信息当面核验、留存有效证件复印件,要对网站主体信息、联系方式和接入信息等进行审查”。依据《互联网信息服务管理办法》(国务院令第292号)、《非经营性互联网信息服务备案管理办法》(信息产业部令第33号)的相关规定,制定网站备案信息真实性核验工作方案。
一、核验内容
接入服务单位根据相关网站的委托代为履行备案、备案变更等手续时,应对网站主办者提交的主体信息、联系方式、网站信息,以及本单位提交的接入信息的真实性进行核验。
1.网站主办者(主体)信息
网站主办者是指互联网信息服务提供者,包括单位和个人两类。
(1)网站主办者为单位,核验证件为:
如网站主办者为机关、事业单位、社会团体,组织机构代码证书原件为核验其单位资质的第一证件,在没有组织机构代码证书的情况下,可核验事业法人证书或社团法人证书等原件。
如网站主办者为企业,核验工商营业执照或组织机构代码证书等原件。
如网站主办者为军队,核验军队代号证书原件。
网站负责人的个人证件:如网站负责人为中国公民,身份证原件为核验其身份的第一证件,在没有身份证的情况下,可核验户口簿、军官证、台胞证等原件;如网站负责人非中国公民,则核验其护照原件。
(2)网站主办者为个人,核验证件为:
如网站主办者为中国公民,身份证原件为核验其身份的第一证件,在没有身份证的情况下,可核验户口簿、军官证、台胞证等原件。
如网站主办者非中国公民,则核验其护照原件。
(3)网站负责人的定义:若网站主办者为单位,网站负责人是指法定代表人或单位委派具体负责网站的部门负责人;若网站主办者为个人,网站负责人为其本人。2.联系方式
如网站主办者为单位,联系方式是指网站负责人手机号码、办公电话、电子邮箱、通信地址;如网站主办者为个人,联系方式是指网站负责人手机号码、办公电话或住宅电话、电子邮箱、通信地址。
3.网站信息
网站名称、网站域名、涉及需前置审批或专项审批内容、网站服务内容/项目。
4.接入信息
接入服务提供者名称、接入方式、服务器放置地点、网站IP地址。
二、核验、审核、核查规程
(一)备案信息真实性责任主体
接入服务单位根据相关网站的委托代为履行备案、备案变更等手续时,核验主体为接入服务单位,包括:基础电信企业省分公司(含市、县级分公司)、互联网接入服务单位(IDC、ISP)、公益性互联单位等。
审核主体为各省、自治区、直辖市通信管理局。
核查主体为工业和信息化部(委托国家互联网备案管理支撑中心,以下简称“备案中心”)。
(二)备案信息真实性核验、审核、核查规程
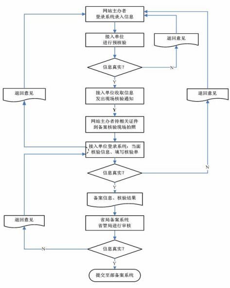
网站备案信息真实性核验、审核工作流程图见附件。
1.接入服务单位网站备案核验规程
(1)网站主办者登录接入服务单位备案系统录入网站备案信息。
(2)接入服务单位受理网站主办者提交信息后,对主体信息、联系方式等信息进行预核验:初步判定主体信息是否真实,通过电话、邮件等途径核验联系方式是否正确。预核验后,接入服务单位应向网站主办者发送现场核验通知或信息退回的短信提示:“您提交的网站备案信息已通过预核验,请在1个月内由网站负责人本人携带有关证件原件到我单位备案现场办理核验手续”或“您提交的网站备案信息未通过预核验,请修改后重新提交”。预核验工作必须在主办者提交备案信息后5个工作日内完成。
(3)网站主办者接到通知后,由网站负责人本人携带核验所需证件原件、材料到接入服务单位备案现场办理核验手续。
(4)接入服务单位在本单位备案现场采集并留存网站负责人彩色正面免冠照(电子照片规格:800×600像素)。备案中心统一制作、提供带有标识的幕布作为拍照背景,照片应显示拍照时间和背景标识。
(5)接入服务单位备案人员利用公安、质检、工商等相关部门提供的居民身份证、组织机构代码证、工商营业执照等信息源,核验网站主办者提供证件原件的真实性。同时通过网站负责人身份证原件核验身份证与当事人是否一致。核验无误,留存身份证明和单位有效证件复印件。
接入服务单位备案人员登录本单位备案系统,依据证件原件内容对网站主办者网上提交的主体信息进行核验:核验证件持有者、证件类型、证件内容与备案系统中录入的网站备案信息是否完全一致,不一致不予受理;依据网站主办者提交的域名证书或域名注册机构网站公共查询信息,核验网站域名所有者与网站主办者身份的一致性,不一致不予受理;依据本单位对网站的实际接入情况,准确录入网站备案接入信息各项内容。
(6)若核验无误,接入服务单位备案人员填写统一格式的《网站备案信息真实性核验单》(备案中心负责制订《网站备案信息真实性核验单》格式);若发现备案信息有误,现场核实修改,并在《网站备案信息真实性核验单》中进行记录。《网站备案信息真实性核验单》一式两份:一份接入服务单位留存,一份上报网站主体所在地通信管理局,加盖接入服务单位公章。网站主办者和接入服务单位同时签订信息安全管理协议书。
(7)在确认备案信息全部核验无误后,接入服务单位通过本单位备案系统向主体所在地通信管理局备案系统提交网站备案信息,并提交《网站备案信息真实性核验单》纸制原件、传真件或电子扫描件。2.省通信管理局审核规程
各省、自治区、直辖市通信管理局登录省局备案系统,在二十个工作日内对接入服务单位提交备案信息进行审核。审核合格下发网站备案号,接入服务单位实施网站接入;不合格将备案信息退回接入服务单位系统,由接入服务单位重新核验。
3.备案中心核查规程
(1)备案中心受工业和信息化部委托,建设网站备案信息校验平台,对各通信管理局提交网站备案信息中的身份证信息进行全量自动核查。结合人工电话抽查,每月对备案系统提交的网站备案信息进行准确性核查和抽样评估并反馈情况。
(2)备案中心每季度对部备案系统中存量网站备案信息准确率、备案率分省分接入商进行核查和抽样评估并反馈情况。